
Os formatos de anúncio têm finalidades diferentes em toda a jornada do cliente. Anúncios patrocinados impulsionam as compras. Os banners aumentam a conscientização. Anúncios em vídeo despertam interesse. No entanto, até agora, todos os formatos eram medidos usando a mesma lógica de atribuição, dificultando a visualização do verdadeiro impacto de cada um.
Com essa atualização, agora você pode personalizar modelos de atribuição e janelas por formato de anúncio, obtendo uma visão mais precisa do desempenho e melhorando a forma como você aloca orçamentos em todos os canais.
Por que isso importa
Usar uma atribuição única para todos distorce os insights. Geralmente, favorece formatos de funil inferior, como listagens patrocinadas, ao mesmo tempo em que subestima formatos de funil superior, como banners e anúncios em vídeo.
Ao personalizar a atribuição por formato de anúncio, você pode:
- Entenda como cada anúncio realmente contribui para as conversões
- Aloque orçamentos com base no impacto real, não em suposições
- Otimize estratégias com mais precisão em todo o funil
O que há de novo
Agora você pode definir de forma independente as configurações de atribuição para cada um dos seguintes formatos:
- Listagens patrocinadas
- Marcas patrocinadas
- Anúncios em banner, nativos e em vídeo (agrupados)
Para cada formato, você pode definir:
- Modelo de atribuição: Escolha entre o último clique ou a última impressão
- Janela de atribuição: Personalize de 1 a 90 dias
Essas mudanças permitem uma análise de desempenho mais granular e específica do formato.
Principais benefícios
1. Medição precisa do desempenho
Anúncios do funil superior que influenciam os clientes ao longo do tempo, como banners ou vídeos, agora podem ser creditados por atrasos nas conversões. Isso leva a uma visão mais clara de como cada formato oferece suporte à jornada do cliente.
2. Alocação de orçamento mais inteligente
Com insights em nível de formato, você pode identificar quais canais oferecem o maior retorno quando avaliados de acordo com as regras de atribuição corretas. Isso permite decisões orçamentárias mais bem informadas.
3. Otimização de formato direcionado
Em vez de aplicar KPIs uniformes em todos os formatos, você pode medir cada um com base em sua função no funil, garantindo que seus critérios de avaliação correspondam à intenção da campanha.
Como funciona
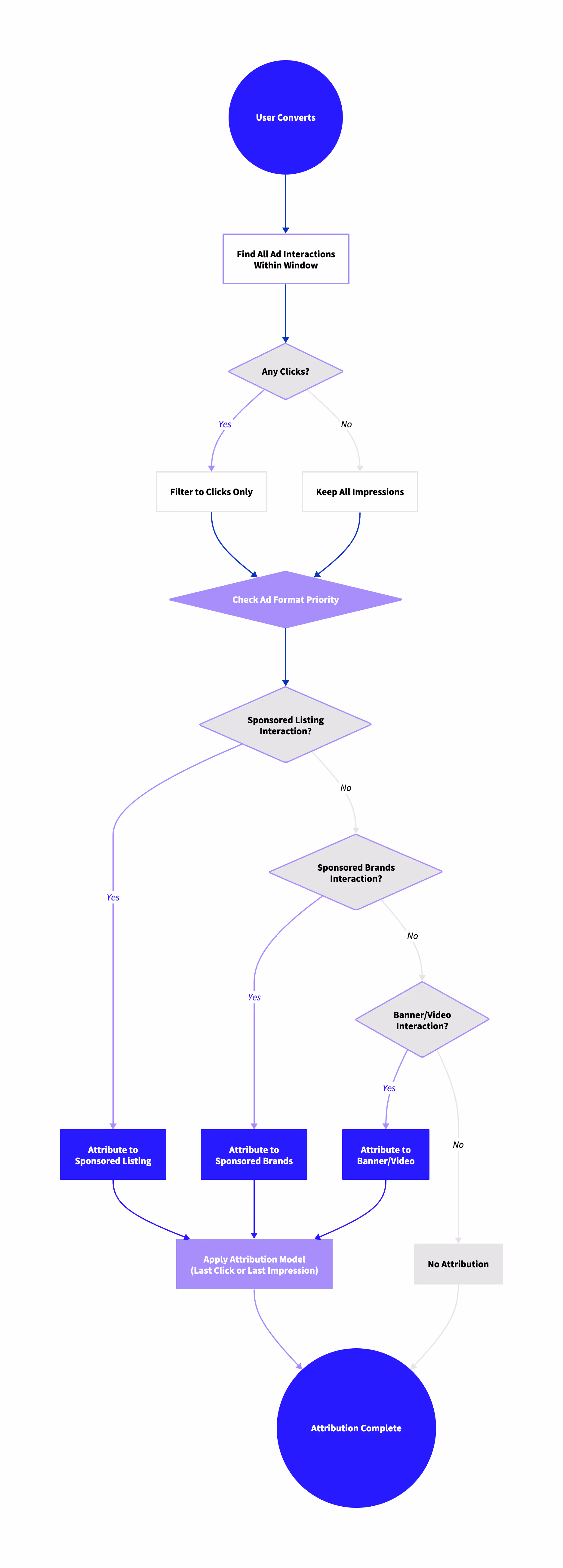
Modelos de atribuição
- Último clique: Credita o anúncio final clicado antes da conversão (padrão)
- Última impressão: Credita o anúncio final visualizado, mesmo sem um clique
Lógica de atribuição
- Uma interação de anúncio por conversão
- Os cliques têm precedência sobre as impressões
- Os anúncios patrocinados têm precedência sobre outros formatos
- Janela de atribuição configurável por formato (1 a 90 dias)
Todos os relatórios refletirão claramente qual modelo e janela foram usados para cada métrica.

Casos de uso práticos
Começando
Para configurar sua estratégia de atribuição:
- Conecte-se com sua equipe de contas Topsort para alinhar as configurações às suas metas de negócios
- Aplique mudanças com base no comportamento de seus clientes e nos objetivos da campanha
- Monitore o desempenho por meio de relatórios aprimorados
- Ajuste ao longo do tempo usando dados reais da campanha e insights sazonais
Melhor prática
Recomendamos começar com pequenas mudanças, como testar uma janela de atribuição mais longa para anúncios em banner, antes de escalar em todos os formatos. Isso permite que você observe o impacto com clareza e ajuste com base nos resultados.
Para perguntas ou orientações de configuração, entre em contato com seu gerente de conta. Você também pode encontrar as notas técnicas completas da versão aqui.
Apresentando a atribuição por formato de anúncio: medição mais inteligente para cada tipo de anúncio
Os formatos de anúncio têm finalidades diferentes em toda a jornada do cliente. Anúncios patrocinados impulsionam as compras. Os banners aumentam a conscientização. Anúncios em vídeo despertam interesse. No entanto, até agora, todos os formatos eram medidos usando a mesma lógica de atribuição, dificultando a visualização do verdadeiro impacto de cada um.
Com essa atualização, agora você pode personalizar modelos de atribuição e janelas por formato de anúncio, obtendo uma visão mais precisa do desempenho e melhorando a forma como você aloca orçamentos em todos os canais.
Por que isso importa
Usar uma atribuição única para todos distorce os insights. Geralmente, favorece formatos de funil inferior, como listagens patrocinadas, ao mesmo tempo em que subestima formatos de funil superior, como banners e anúncios em vídeo.
Ao personalizar a atribuição por formato de anúncio, você pode:
- Entenda como cada anúncio realmente contribui para as conversões
- Aloque orçamentos com base no impacto real, não em suposições
- Otimize estratégias com mais precisão em todo o funil
O que há de novo
Agora você pode definir de forma independente as configurações de atribuição para cada um dos seguintes formatos:
- Listagens patrocinadas
- Marcas patrocinadas
- Anúncios em banner, nativos e em vídeo (agrupados)
Para cada formato, você pode definir:
- Modelo de atribuição: Escolha entre o último clique ou a última impressão
- Janela de atribuição: Personalize de 1 a 90 dias
Essas mudanças permitem uma análise de desempenho mais granular e específica do formato.
Principais benefícios
1. Medição precisa do desempenho
Anúncios do funil superior que influenciam os clientes ao longo do tempo, como banners ou vídeos, agora podem ser creditados por atrasos nas conversões. Isso leva a uma visão mais clara de como cada formato oferece suporte à jornada do cliente.
2. Alocação de orçamento mais inteligente
Com insights em nível de formato, você pode identificar quais canais oferecem o maior retorno quando avaliados de acordo com as regras de atribuição corretas. Isso permite decisões orçamentárias mais bem informadas.
3. Otimização de formato direcionado
Em vez de aplicar KPIs uniformes em todos os formatos, você pode medir cada um com base em sua função no funil, garantindo que seus critérios de avaliação correspondam à intenção da campanha.
Como funciona
Modelos de atribuição
- Último clique: Credita o anúncio final clicado antes da conversão (padrão)
- Última impressão: Credita o anúncio final visualizado, mesmo sem um clique
Lógica de atribuição
- Uma interação de anúncio por conversão
- Os cliques têm precedência sobre as impressões
- Os anúncios patrocinados têm precedência sobre outros formatos
- Janela de atribuição configurável por formato (1 a 90 dias)
Todos os relatórios refletirão claramente qual modelo e janela foram usados para cada métrica.

Casos de uso práticos
Começando
Para configurar sua estratégia de atribuição:
- Conecte-se com sua equipe de contas Topsort para alinhar as configurações às suas metas de negócios
- Aplique mudanças com base no comportamento de seus clientes e nos objetivos da campanha
- Monitore o desempenho por meio de relatórios aprimorados
- Ajuste ao longo do tempo usando dados reais da campanha e insights sazonais
Melhor prática
Recomendamos começar com pequenas mudanças, como testar uma janela de atribuição mais longa para anúncios em banner, antes de escalar em todos os formatos. Isso permite que você observe o impacto com clareza e ajuste com base nos resultados.
Para perguntas ou orientações de configuração, entre em contato com seu gerente de conta. Você também pode encontrar as notas técnicas completas da versão aqui.